










| 対応機種: | New3DSLL/New3DS/ 3DS LL/3DS/ New 2DSLL/2DS DSi LL/DSi/ DS Lite/DS/ GBASP/GBA micro用 |
|---|---|
| 希望小売価格 (税込): |
オープン |
| 型番: | CC-MLMC2-BK |
| JAN コード: | 4582286325559 |
通信販売をご利用の際は、各オンラインショッピングサイトをご覧ください。
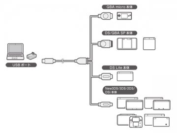
この1本で、「3DSシリーズ」・「DSシリーズ」・「GBASP」・「GBミクロ」本体の充電に対応!
「USB Type-C」ポートからの充電に対応した、マルチな充電ケーブル!
●懐かしのGBASP・GBミクロ本体や、DS・3DS本体が、この1本で充電できる!
本製品「マルチUSB Type-C 充電ケーブル」は、パソコンやモバイルバッテリー、USB接続ACアダプタ等の「USB Type-C」ポートから、3つ又に分岐した端子それぞれに対応したゲーム機本体を充電することが出来る、マルチ機種対応のUSB充電ケーブルとなります。
対応本体は、懐かしの「GBミクロ」・「GBASP」・「DSiLL」・「DSi」・「DS Lite」・「DS」・「NEW3DSLL」・「3DSLL」・「NEW3DS」・「3DS」・「NEW2DSLL」・「2DS」の計12機種もの各ゲーム機本体になります。様々なゲーム機本体をお持ちで充電機器を1本にまとめたい方や、「USB Type-C」端子からの充電を行い方にぴったりの、便利でマルチに使えるUSB充電ケーブルです。
【ケーブル長】約1m 【ご注意】USB PD(Power-Delivery)は非対応です。
【Amazonで購入】